新生通过广东省自学考试管理系统(网址:https://www.eeagd.edu.cn/selfec/),从【考生入口】通道进行预报名。预报名时考生须录入个人信息并设置个人密码,预报名成功后将得到唯一的预报名号,预报名号仅当次有效。
1.考生预报名成功后还须完成本人手机绑定及相片采集才能进行正式报名。请考生注意保管好本人的自学考试考生号和密码,勿透露给他人使用,不要在考试院官网以外的第三方网站输入本人的自学考试考生号和密码,避免造成个人信息泄露。
2.考生身份验证过程中采集的证件照是考生在自学考试管理系统中的存档照片(附件3),将用于包括毕业证照比对在内的所有自考业务办理。
注意:请港澳和台湾同胞使用身份证进行预报名(按身份证录入个人信息),以便后期顺利办理毕业手续。
本次正式报名全部网上进行,考生须凭当次预报名号,在规定时间内进行确认操作,完成正式报名(操作可参考附件)。正式报名成功后将获得唯一准考证号,所有考生务必牢记。
因面容特征变化等原因无法线上报名或报名信息(含照片)未能通过审核的考生,应及时联系报名县区所在地市自学考试办公室按指定途径完成正式报名,3月2日后不再受理。
(正式报名流程图)
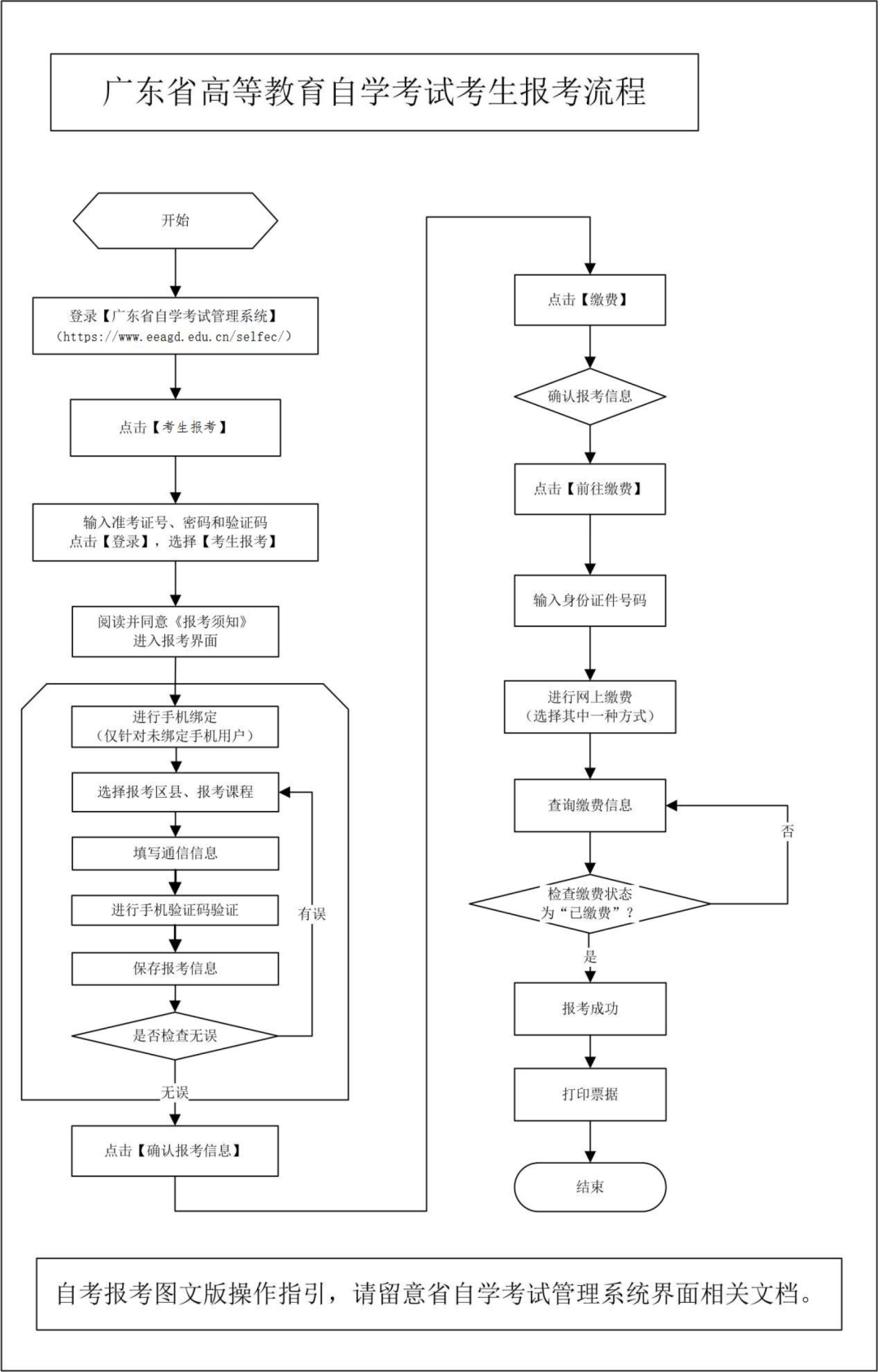
1.考生报考。:所有考生须通过广东省自学考试管理系统的【考生报考】通道报考课程,并进行网上缴费。考生报考时如未绑定联系手机,则须先完成本人手机绑定方可报考,需要修改已绑定手机的也可通过报考菜单栏的【手机绑定】功能进行解绑和重新绑定。无法自行解绑手机的,可到考区所在地市自学考试办公室或其指定单位解绑。
考生进入自学考试管理系统报考页面,须认真、完整阅读并同意报考须知的全部内容(含《广东省自学考试诚信报考承诺书》,见附件4)后方能报考。2024年4月自学考试我省将继续在广州市开展考生诚信报考档案试点工作,报考广州市内各考区的考生,违背《广东省自学考试诚信报考承诺书》,当期考试无正当理由缺考2门课程或以上,将被认定为无故缺考,并记入考生诚信报考档案,在省考办组织的下一期自学考试中,在广州市内各考区只能报考不超过2门课程(非试点地市仍可自由报考)。考生应根据自身实际情况合理报考,诚信应考。
考生可根据各考区考位供给情况选择考区报考,每个考生每次考试只能报考一次,且只能选择一个考区参加考试,在保存或修改报考信息时须进行短信验证,以确认考生的报考操作,报考时确认的联系手机和通信地址将作为各级自学考试办公室当次考试联系考生的重要渠道,考生务必认真核对,确保准确无误,因填写错误或填写他人手机号码导致的后果由考生承担。考生在确认报考信息前,须认真核对选择的考区和报考课程是否正确。考区和报考课程一经考生确认,不得增加、删减、更改,确认报考后所交报考费一旦网上缴纳,不予退还。考生缴费后必须再次登录自学考试管理系统,检查缴费状态是否为“已缴费”,以此确认是否报考成功,如遇问题应及时与所在地市自学考试办公室联系。考生应避免在最后时间报考课程和缴费,以免因停电、网络堵塞等原因导致错过报考和缴费。
2.打印准考证。考生须在考试前10天内登录广东省自学考试管理系统打印准考证。准考证上将载明考生参加当次各科考试的座位信息。准考证用普通A4纸打印,严禁伪造、变造或擅自涂改,严禁在准考证正反面做任何标记。请考生在上述时段内及时打印准考证,打印准考证过程中如遇问题,请向考区所在地市自学考试办公室咨询。
所有考生均须凭网上自行打印的当次考试的准考证、本人有效身份证原件(含临时身份证、公安机关出具的用于参加国家教育考试的带照片的身份证明,不含电子身份证;军人、港澳和台湾同胞、海外侨胞及外籍人士可持考籍登记的对应证件原件)参加考试。请考生认真阅读《广东省高等教育自学考试考场规则》遵守考场规则,诚信应考。
(一)成绩公布:
本次考试成绩预计在2024年5月底公布,具体时间以公布为准,届时考生可通过自学考试管理系统查询合格成绩,通过省教育考试院官方微信小程序查询全部考试成绩,具体安排请留意省教育考试院官方网站相关信息。
(二)成绩复查申请:
1.申请复查程序。考生如对本人某科成绩有异议的,须持本人身份证、准考证,向参加考试所在市自学考试办公室提出成绩复查申请。各地市自学考试办公室在当次考试成绩公布后10个工作日以内安排具体受理时间和地点,请考生密切关注考区所在地市自学考试办公室公布的具体受理时间和地点,过后不再受理成绩复查申请。成绩复查仅限于复查答题有无漏评、漏记分、错记分、加错分,评分标准、评分细则以及对答题评分宽严有异议等问题不在复查范围之内。
2.复查结果告知。省自学考试委员会办公室按照相关规定组织专人进行试卷复查后,复核结果将通过自学考试管理系统通知考生,对复查后发现分数有误的还将另行书面通知考生(按报考时考生确认的通信地址寄送);考生也可向受理申请的地市自学考试办公室咨询复查结果。
(一)根据《广东省发展改革委 广东省财政厅关于规范全省教育部门教育考试行政事业性收费及有关问题的通知》(粤发改价格〔2022〕442号),我省自学考试笔试课程收费标准为每科52元。
(二)残疾考生参加自学考试需考试机构在考试期间提供合理便利的,应在报考课程前持本人第二代及以上《中华人民共和国残疾人证》向考区所在地市考办提出正式书面申请,报考结束后不予受理。
(三)报名报考过程中遇到的问题直接向考区所在地市自学考试办公室咨询(附件6)。其他未尽事宜,请考生密切关注广东省教育考试院官微、官网及各地自学考试办公室发布的相关讯息。
(四)附件下载:
附件1.广东省2024年4月自学考试报名报考流程图
附件2.广东省2024年4月自学考试在线报名操作指引
附件3.广东省高等教育自学考试电子相片采集标准
附件4.广东省自学考试诚信报考承诺书
附件5.广东省高等教育自学考试考场规则
附件6.各地市自学考试办公室官网、公众号和咨询电话一览表