
教师资格证书由国务院教育行政部门统一印制,由教师资格认定机构按国家规定统一编号,加盖相应的政府教育行政部门公章、钢印后生效。中国公民在各级各类学校和其他教育机构中从事教师工作的人员,必须依法取得教师资格,并持有相应的教师资格证书。社会各类培训机构颁发的培训证书、证明不能作为教师资格证书使用。
网上报名:1月12—15日,15日17:00截止
网上审核:1月13—16日,16日17:00截止
网上缴费:1月17日24:00截止
考试时间:2024年3月9日
1.广东省户籍人员。
2.持有广东省居住证并在有效期内的外省(区、市)户籍人员。
3.广东省内普通高等学校在读研究生、三年级及以上的本科学生、毕业学年的专科学生、幼儿师范学校毕业学年学生(以当次考试时间计算)。
4.持港澳台居民居住证,或港澳居民来往内地通行证,或五年有效期台湾居民来往大陆通行证的港澳台居民。
满足以上条件中至少一条的方可报考。
1.具有中华人民共和国国籍,身体健康。
2.遵守宪法和法律,热爱教育事业,具有良好的思想品德。
3.符合《教师法》规定的学历要求(见附件1)。
在内地(大陆)学习、工作和生活的港澳台居民,凡遵守《中华人民共和国宪法》和法律,拥护中国共产党领导,坚持社会主义办学方向,贯彻党的教育方针,根据自愿原则,可申请参加中小学教师资格考试。港澳台居民参加中小学教师资格考试的有效证件为港澳台居民居住证、港澳居民来往内地通行证、五年有效期台湾居民来往大陆通行证。在内地(大陆)就读师范专业的港澳台居民执行就读省份相应师范生政策。

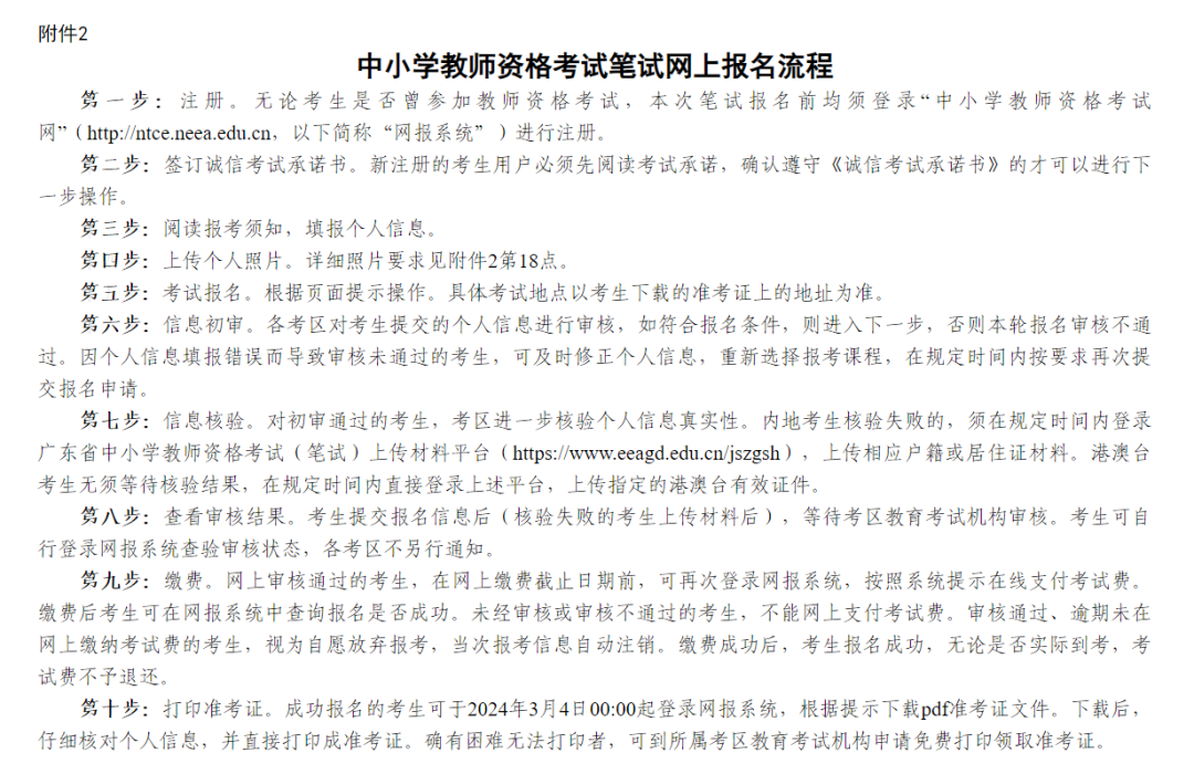
https://ntce.neea.edu.cn/ (复制到电脑打开),考生须在规定的时间内,登录国家“中小学教师资格考试网”(http://ntce.neea.edu.cn),按照栏目指引进行网上报名。网上报名的考生,须保证本人的报名信息真实有效且具有报名资格。
以上内容来源:广东省2024年上半年中小学教师资格考试笔试通告(点击查看)