您要复制的内容
会计专业技术资格考试又叫会计师考试、会计职称考试,在国家机关、社会团体、企业、事业单位和其他组织中从事会计工作,并符合报名条件的人员,均可报考,会计专业技术资格考试分为初级、中级、高级三个等级,实行全国统一组织、统一考试时间、统一考试大纲、统一考试命题、统一合格标准的考试制度。考试合格者,颁发人事部统一印制,人事部、财政部用印的《会计专业技术资格证书》,该证书在全国范围内有效。
初级会计师报考攻略
01
报名时间
初级会计:2024年1月5日~1月26日
02
考试时间
初级会计:2024年5月18日~5月22日
03
报名条件
1、遵守《中华人民共和国会计法》和国家统一的会计制度等法律法规;
2、具备良好的职业道德,无严重违反财经纪律的行为;
3、热爱会计工作,具备相应的会计专业知识和业务技能;
4、具备国家教育部门认可的高中毕业及以上学历。
04
各省初级会计报名时间
05
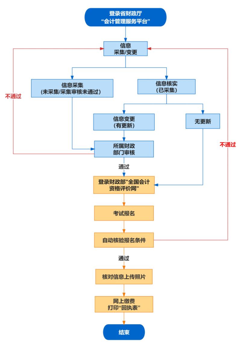
会计专业技术初中级资格考试报名流程
06
报名网址
报名参加考试的同学,请记得在1月26日18:00截止前进行缴费,不然会报名不成功的噢。
以上便是2024年度初级会计专业技术资格考试的简要内容,更多的信息可以打开下方财政部网址进行查阅,关于2024年度全国会计专业技术资格考试考务日程安排及有关事项的通知(点击打开)。
最后,预祝各位报考的同学都能顺利通过!
相关推荐
2023年省总工会“求学圆梦行动”学历补贴名单出炉啦!
2024年春季学历教育招生正式开启,在职圆大学梦!
女生适合考的10个实用热门证书!
每人1000元,今日起可申报广东省总工会学历补贴!
心理咨询师最后一次线上考试,你还在犹豫吗?
广州职教值得信赖的职工素质提升服务单位
广州职教构建职工终身学习平台
重本院校●品质服务